2月28日晚,网红咖啡小助理发布讣告,称“咖啡已于2024年12月26日14:45分因直肠癌不幸去世,享年29岁。据悉她已经化疗9次了,但是复查结果显示没起作用,同时身体已经吃不消,所以选择放弃化疗。
你或许听说癌症化疗,化疗就是化学疗法。那有没有物理疗法对癌症有效呢?这里说的物理疗法可不是开刀去切除肿瘤,而是利用一群微小的分子物理性的驱除癌细胞。没错,对于癌细胞我们没法讲道理,那就讲物理!

如今科学家们又掌握了一把全新的抗癌武器---分子拉链,它可以将癌细胞的细胞膜像是拉链一样打开、扯破、乃至终结它的寿命。这是怎么做到的呢? 绝大多数的科学突破,都不是一两个天才灵光乍现做出来的杰作,而是要经历短则几年长则几十年一系列研究累积起来的开花结果。像突破肿瘤防御机制的分子钻孔机,当然也不例外。2019年美国化学学会就在以纳米科技为主轴的《ACS Nano》期刊上发表过相关研究,利用小分子钻头杀死抗药性克雷白氏肺炎杆菌,该杆菌是一种平常就存在于人体呼吸道和消化道等区域的阴性菌。它有一层坚韧的细胞壁包裹在外面,使得很多抗生素无法渗透进细胞本体。因此也就没办法积累足够浓度的药物来杀死细胞。有了小分子钻头,就可以钻透细胞壁,攻破城门,让抗生素长驱直入,进入细胞内部消灭病菌。

在这次小分子钻头大获全胜的同时,有的科学家就想了,难道我们的分子钻头只能杀掉特定细菌么?我们能不能用它在癌细胞身上打开个缺口,消灭癌细胞呢? 2023年底,在《Nature》杂志上刊登了另外一项新研究发表,这便是我们开篇所提到的拉链疗法。它通过给细胞膜装上拉链,然后一口气拉开,使癌细胞破裂死亡。这个发现其实是瑞士巴塞尔大学和洛桑大学等机构的联合研究团队在研究探索细胞死亡过程中的副产品。人体的细胞都有一套内在的保安机制,当细胞遭到外力损伤时或是发生了不可逆转的病变、遭到病毒等病原体入侵,细胞就会按下自毁按钮,启动一连串反应。最终使细胞膜碎裂开来,引发后续的免疫发炎反应,阻止恶性细胞继续增生,或让感染扩大。

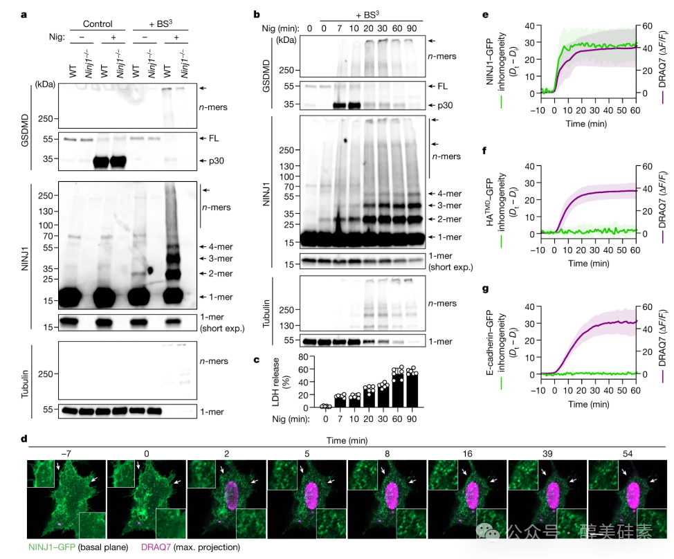
该研究团队运用精细的生物成像技术,拍下了一系列照片,观察到了细胞破裂前那一刻,到底发生了什么事,究竟是什么力量把细胞膜硬生生给扯裂的,最终他们发现一种名为ninjurin-1蛋白质的物质在其中起到了关键作用:当自毁程序启动后,该蛋白质就会受到活化,聚合成类似于削尖木棍的形状,嵌在细胞膜的双层磷脂构造里,随着ninjurin-1越积累越多就会串联成一条蜿蜒的长线状结构或是首尾相连的圆圈形状,它们就会在细胞膜上到处钉上拉链,从这个地方把细胞膜用力地扯开。这就是分子拉链的原理。
不过分子拉链目前还有很长的路要走,相比于光线、电场或磁力等疗法,癌细胞内部的ninjurin-1蛋白质无法得到有效的活化,目前还无法应用到临床。不过科学家们注意到了,或许纳米硅材料,有望成为突破该问题的一个关键。

早在2023年初我国南京工业大学黄维院士、李林教授就和新加坡国立大学Shao Q. Yao设计了一种方便可靠的新方法,用表面修饰了不同核定位信号(NLS)肽的可生物降解纳米硅胶囊(BSNPs)以有效地对天然蛋白质/抗体进行核靶向递送。该研究结果也发表在了开放性期刊Biomaterials Research上。研究者也对该纳米胶囊的体内外抗肿瘤性能进行了评价,充分证明了该核靶向、细胞膜隐形的纳米硅胶囊能够作为一种治疗相关疾病的有效方法。
这主要是因为纳米硅材料具有较高的表面积和孔隙结构,这使得它们能够有效地负载药物分子,并改善药物的溶解性。该材料的粒径通常较小,通常在几十纳米到几百纳米之间,能够更容易地穿透细胞膜或通过细胞间隙。这是因为细胞膜对尺寸较小的颗粒有一定的通透性。此外,纳米硅材料的表面可以通过修饰,比如带上亲水基团、疏水基团或靶向配体,进一步增强与细胞膜的相互作用,帮助药物渗透进入细胞。该材料的表面还可以通过功能化修饰,如结合特定的抗体、肽或其他分子,使其能够靶向特定类型的细胞。这或许对于今后活化ninjurin-1蛋白质的靶向药物进入细胞内部提供了更加便利的条件。而且纳米硅材料能够改善药物的稳定性并优化药物的分布,能够在减少药物总剂量的情况下提高疗效,这有助于减少药物的毒性副作用,特别是在治疗癌症等疾病时,能够减轻对正常细胞的损害。

2024年1月,发表在《Nature Nanotechnology》上面的最新研究表示,科学家们已经可以把分子机械送进了小鼠的膀胱,一口气把膀胱肿瘤体积消灭了约90%,或许今后的癌细胞治疗不再是开刀动手术或是化疗,而是运营特定分子产生的机械力量,从细胞膜的内侧强行破坏癌细胞结构,促使癌细胞崩溃死亡。正是这种来自物理性的攻击,即便是癌细胞在怎么快速基因突变,也很难发展出有效的防御方法。而硅,其自身的渗透性及溶解性,能更好地帮助特定分子深入敌营,大杀四方。相信随着生物科技的进步,硅将会在这一领域发挥出更大的功效。